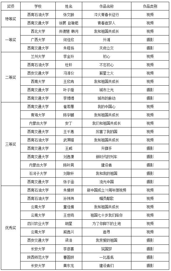
近日,由西南交通大學聯合西部地區27所“雙一流”高校共同舉辦的“我和祖國共成長”攝影、視頻作品征集大賽結果揭曉,我校學生榮獲特等獎1項、二等獎1項、三等獎1項以及優秀獎2項。
本次大賽旨在深入學習貫徹習近平新時代中國特色社會主義思想,聚焦慶祝新中國成立70周年,充分激發新時代大學生的愛國熱情,廣泛凝聚新時代大學生的奮斗力量,堅定大學生的道路自信、理論自信、制度自信、文化自信,營造共慶祖國華誕、共享偉大榮光、共鑄復興偉業的濃厚氛圍。共收到來自西部27所“雙一流”高校的171份作品,經專家評審,共評出特等獎2名、一等獎3名、二等獎6名、三等獎10名、優秀獎10名,獲獎名單如下。
